Introduction: Understanding the Soy Sauce Dilemma
The seemingly innocent question of whether dogs can eat soy sauce touches on broader issues of canine nutrition, sodium metabolism, and the risks of sharing human foods with pets. While a tiny lick might appear harmless, soy sauce represents a concentrated source of sodium that can trigger serious, even life-threatening conditions in dogs. This comprehensive guide examines the science behind soy sauce toxicity, provides emergency protocols, and offers healthier alternatives for enhancing your dog’s meals.
Chapter 1: The Science of Sodium and Canine Physiology
Canine Sodium Requirements vs. Human Tolerance
Comparative Sodium Needs:
| Species | Daily Sodium Requirement | Maximum Safe Intake | Sodium Toxicity Threshold |
|---|---|---|---|
| Human (150 lb) | 2,300 mg | 5,000+ mg | Variable, typically >10,000 mg |
| Dog (30 lb) | 100-200 mg | 400 mg | 4,000 mg (2g/kg) |
| Dog (60 lb) | 200-400 mg | 800 mg | 8,000 mg (2g/kg) |
Physiological Differences:
- Reduced Sodium Excretion Capacity: Dogs have less efficient renal sodium regulation
- Smaller Blood Volume: Lower body mass means faster concentration changes
- Different Thirst Mechanisms: May not drink sufficiently to compensate for high sodium
- Limited Sweat Glands: Primary sodium excretion is renal, not dermal
Soy Sauce Sodium Content Analysis
Typical Soy Sauce Composition:
- Traditional Brewed Soy Sauce: 900-1,200 mg sodium per tablespoon (15ml)
- Low-Sodium Varieties: 500-700 mg sodium per tablespoon
- Tamari (Wheat-Free): 800-1,000 mg sodium per tablespoon
- Thin/Light Soy Sauce: Higher sodium concentration (1,200-1,400 mg/tbsp)
Toxicity Calculations:
- 1 tablespoon regular soy sauce = 6-12x daily sodium requirement for medium dog
- 1 teaspoon (5ml) = 300-400 mg sodium = 1.5-2x daily requirement for small dog
- A few licks from plate = Potentially 100-200 mg sodium = significant portion of daily limit
Chapter 2: Sodium Ion Poisoning (Hypernatremia) in Dogs
Pathophysiology of Sodium Toxicity
Mechanism of Damage:
- Osmotic Gradient Disruption: High blood sodium draws water from cells
- Cellular Dehydration: Cells shrink, particularly damaging neurons
- Blood Volume Expansion: Initial increase stresses cardiovascular system
- Compensatory Water Shift: Followed by fluid loss through kidneys
- Neurological Damage: Brain cell shrinkage causes shearing and hemorrhage
Clinical Stages of Sodium Poisoning
Stage 1: Initial Response (0-3 hours post-ingestion)
- Symptoms: Excessive thirst, restlessness, mild gastrointestinal upset
- Blood Sodium: 160-170 mEq/L (normal: 145-155 mEq/L)
- Treatment Window: Optimal for intervention
Stage 2: Progressive Symptoms (3-12 hours)
- Symptoms: Vomiting, diarrhea, muscle tremors, weakness
- Blood Sodium: 170-190 mEq/L
- Complications Beginning: Neurological signs emerging
Stage 3: Severe Toxicity (12-24 hours)
- Symptoms: Seizures, ataxia, coma, potential death
- Blood Sodium: >190 mEq/L
- Mortality Risk: High without aggressive treatment
Stage 4: Delayed Complications (24-72 hours)
- Cerebral Edema: As sodium normalizes, rebound brain swelling occurs
- Osmotic Demyelination: Myelin sheath damage causing permanent neurological deficits
- Renal Damage: Acute kidney injury from dehydration stress
Risk Factors Modifying Toxicity
Increased Vulnerability:
- Puppies/Seniors: Less efficient renal function
- Small Breeds: Lower total blood volume
- Pre-existing Conditions: Heart disease, kidney disease, hypertension
- Dehydrated Dogs: Already compromised fluid balance
- Water Restriction: Limited access to fresh water exacerbates effects
Reduced (But Not Eliminated) Risk:
- Working Dogs: Higher baseline water turnover
- Water Access: Immediate, unlimited fresh water availability
- Minimal Ingestion: Trivial amounts (<1/4 teaspoon for large dog)
Chapter 3: Additional Soy Sauce Hazards Beyond Sodium
Hidden Toxic Ingredients
1. Allium Family Contamination:
- Some soy sauces contain trace garlic or onion
- Even minimal amounts can contribute to hemolytic anemia
- Cumulative Effect: Multiple small exposures damage red blood cells
2. Wheat/Gluten Content:
- Traditional Soy Sauce: Contains wheat as fermentation substrate
- Gluten Sensitivity: Affects ~10% of dogs to some degree
- Celiac-like Reactions: Some breeds (Irish Setters) have documented gluten enteropathy
3. Fermentation Byproducts:
- Histamines: Can trigger allergic reactions in sensitive dogs
- Tyramine: May interact with certain medications (MAOIs, SSRIs)
- Ethanol Traces: Minimal but potentially problematic for some dogs
4. Additives and Preservatives:
- MSG (Monosodium Glutamate): May cause “Chinese Restaurant Syndrome”
- Sodium Benzoate: Preservative linked to hyperactivity in some animals
- Caramel Color (Class IV): Contains 4-methylimidazole, potential carcinogen
Purine Content and Secondary Risks
Purine Metabolism in Dogs:
- Soy sauce contains moderate purine levels (50-100 mg/100g)
- Purines metabolize to uric acid
- Breed-Specific Risks: Dalmatians lack uricase enzyme, prone to urate stones
- General Risk: May exacerbate existing kidney disease or gout
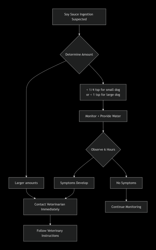
Chapter 4: Emergency Protocol for Soy Sauce Ingestion
Immediate Assessment Algorithm

Symptom-Specific Response Guide
| Symptom | Immediate Action | Veterinary Indication |
|---|---|---|
| Mild Thirst Increase | Provide fresh water, monitor | None unless persists >6 hours |
| Single Vomiting Episode | Withhold food 4-6 hours, water available | If recurrent or contains blood |
| Diarrhea | Bland diet (rice/chicken), monitor hydration | If bloody, persists >12 hours, or with other symptoms |
| Lethargy/Weakness | Restrict activity, ensure water access | Immediate veterinary consultation |
| Muscle Tremors | Prevent injury, quiet environment | Emergency veterinary care |
| Seizures | Protect from injury, time duration | Emergency veterinary care during/after |
| Collapse/Unconsciousness | Maintain airway, transport carefully | Immediate emergency care |
Veterinary Treatment Expectations
Standard Protocol for Significant Ingestion:
- Bloodwork: Sodium, potassium, chloride, BUN, creatinine
- IV Fluid Therapy: Carefully calculated to reduce sodium gradually (0.5 mEq/L/hour)
- Monitoring: Neurological status, urine output, electrolyte balance
- Supportive Care: Anti-nausea medications, gastroprotectants
- Hospitalization: Typically 24-48 hours for monitoring and fluid adjustment
Critical Treatment Principles:
- Never rapid correction: Danger of cerebral edema
- Gradual reduction: Target 10-12 mEq/L decrease in first 24 hours
- Continuous monitoring: Neurological changes guide treatment pace
- Long-term follow-up: Assess for permanent neurological damage
Chapter 5: Safe Flavor Enhancement Alternatives
Low-Sodium Broth Options
Homemade Bone Broth Recipe:
- Ingredients: 2 lbs meaty bones, 2 gallons water, 2 tbsp apple cider vinegar
- Method: Simmer 24-48 hours, strain, refrigerate, remove fat layer
- Sodium Content: ~20-40 mg per cup (vs. 800+ mg in commercial broths)
- Storage: Freeze in ice cube trays for portion control
Commercial Broth Selection Criteria:
- Sodium content <100 mg per cup
- No onion, garlic, or onion/garlic powder
- No artificial preservatives or flavor enhancers
- Preferably organic, limited ingredient list
Herb and Vegetable Infusions
Safe Flavor-Enhancing Herbs:
| Herb | Preparation | Maximum Daily (per 20 lbs) | Benefits |
|---|---|---|---|
| Parsley | Fresh chopped | 1 teaspoon | Freshens breath, antioxidant |
| Basil | Fresh or dried | ½ teaspoon | Anti-inflammatory |
| Oregano | Dried only | ¼ teaspoon | Antimicrobial |
| Dill | Fresh chopped | ½ teaspoon | Digestive aid |
| Mint | Fresh leaves | 2-3 leaves | Breath freshener, digestive |
Vegetable-Based Flavor Boosters:
- Roasted Vegetable Purée: Carrots, sweet potatoes, pumpkin (no seasoning)
- Steamed Green Veggie Water: Reserve water from steamed greens as flavor base
- Dehydrated Vegetable Powder: Grind dehydrated vegetables for sprinkle topping
Nutritional Yeast as Umami Alternative
Benefits:
- Natural source of glutamic acid (umami flavor)
- B-vitamin complex (except B12 unless fortified)
- Low sodium (5-10 mg per tablespoon)
- Often enjoyed by dogs
Usage Guidelines:
- Start with ¼ teaspoon mixed into food
- Maximum 1 teaspoon daily for medium dog
- Choose non-fortified varieties for dogs with cancer (B-vitamin caution)
- Monitor for individual sensitivity
Commercial Dog Food Toppers
Selection Criteria:
- Single protein source
- Minimal processing
- No added salt, sugar, or preservatives
- Appropriate for dog’s life stage and health status
Recommended Types:
- Freeze-dried liver or single-protein treats
- Dehydrated fish skins (unsalted)
- Air-dried meat strips (no seasoning)
- Commercially prepared dog gravy (veterinary-approved brands)
Chapter 6: Special Considerations for At-Risk Dogs
Breed-Specific Sensitivities
Dalmatians and Purine Metabolism:
- Complete avoidance of soy products recommended
- Purine-restricted diet essential for urate stone prevention
- Alternative flavorings: Low-purine vegetables, specific approved meats
Small/Toy Breeds:
- Lower toxicity thresholds
- Faster metabolic rates concentrate effects
- Special Protocol: Any soy sauce ingestion requires veterinary consultation
Brachycephalic Breeds:
- Higher risk of aspiration if vomiting occurs
- More prone to respiratory distress
- Emergency Emphasis: Immediate veterinary care for any ingestion
Health Condition Modifications
Dogs with Heart Disease:
- Sodium restriction critical (often <200 mg daily)
- Absolute avoidance of all high-sodium foods
- Alternatives Focus: Sodium-free herb blends, homemade broths
Renal Disease Patients:
- Impaired sodium excretion capacity
- Protein and phosphorus also concerns with soy
- Special Diet: Veterinary prescription renal diet only
Hypertensive Dogs:
- Sodium directly exacerbates condition
- Regular blood pressure monitoring essential
- Management: Strict sodium control, regular veterinary assessment
Epileptic Dogs:
- Sodium imbalances can lower seizure threshold
- Drug interactions possible with soy components
- Precaution: Complete avoidance, regular blood level monitoring
Chapter 7: Human Food Sharing Safety Framework
The 10% Rule and Its Application
Basic Principle: Treats and human food should not exceed 10% of daily caloric intake
Practical Application:
- Calculate dog’s daily calorie needs (RER = 70 × weight in kg^0.75)
- Determine 10% allowance for treats/extras
- Example: 30 lb (13.6 kg) dog = ~700 kcal daily → 70 kcal treat allowance
- Soy sauce alternatives must fit within this caloric budget
Safe Sharing Protocol
Step 1: Ingredient Safety Check
- Verify no toxic components (onion, garlic, chocolate, xylitol, etc.)
- Check sodium content (<100 mg per treat serving)
- Ensure appropriate size/texture (no choking hazards)
Step 2: Introduction Protocol
- Day 1: Tiny taste (pea-sized portion)
- Days 2-3: Monitor for reactions (GI, skin, behavioral)
- Days 4-7: Gradually increase to full portion if tolerated
- Ongoing: Never exceed 10% of daily calories
Step 3: Integration into Diet
- Account for treat calories in daily food allocation
- Maintain balanced nutrition (commercial diet as base)
- Regular weight monitoring and adjustment
High-Risk Food Categories to Avoid
| Food Category | Specific Examples | Canine Risks |
|---|---|---|
| Allium Family | Onions, garlic, chives, shallots | Hemolytic anemia |
| Xylitol Products | Sugar-free foods, gums, some peanut butters | Hypoglycemia, liver failure |
| Chocolate/Caffeine | Chocolate, coffee, tea, energy drinks | Theobromine poisoning |
| Grapes/Raisins | Fresh grapes, raisins, currants | Kidney failure |
| High-Fat Foods | Bacon, fried foods, fatty meats | Pancreatitis |
| Alcohol | Beer, wine, spirits | Intoxication, respiratory depression |
| Macadamia Nuts | Raw or cooked nuts | Weakness, hyperthermia |
Chapter 8: Preventive Strategies and Household Management
Kitchen Safety Implementation
Physical Barriers:
- Childproof locks on lower cabinets
- Secure trash cans with locking lids
- Counter-cleaning immediately after food preparation
- Designated “dog-free” zones during meal preparation
Behavioral Training:
- “Leave it” command reinforcement
- “Place” or “mat” training during human meals
- Consistent rules among all household members
- Professional training for persistent food-seeking behavior
Food Storage Protocols:
- Clear labeling of dog-safe vs. human-only foods
- Separate storage areas for dog and human foods
- Immediate cleanup of spills or dropped items
- Secure packaging of takeout/leftover containers
Education for Family and Visitors
Essential Information to Share:
- Specific foods absolutely prohibited for the dog
- Designated dog treats location and appropriate amounts
- Emergency contact information (vet, poison control)
- Symptoms requiring immediate attention
Visual Aids:
- Refrigerator magnet with toxic food list
- Designated dog treat jar with serving instructions
- Emergency numbers posted in visible location
Chapter 9: Long-Term Health Monitoring and Nutrition
Regular Veterinary Nutritional Assessment
Components of Complete Nutritional Evaluation:
- Body Condition Score: Regular assessment (ideal: 4-5/9)
- Weight Tracking: Monthly records, adjusted for life stage
- Bloodwork: Annual minimum, more frequent for seniors or conditions
- Diet Review: Complete analysis of all food sources
- Supplement Evaluation: Assessment of necessity and safety
Specific Monitoring for Sodium-Related Issues:
- Blood pressure measurement (annual for seniors, breeds at risk)
- Urinalysis for concentrating ability
- Electrolyte panel if any concerns arise
- Neurological assessment if prior sodium exposure
Creating a Balanced Homemade Diet (When Appropriate)
Essential Components with Veterinary Guidance:
- Protein Source: 40-50% of calories (meat, eggs, dairy)
- Carbohydrates: 30-40% of calories (grains, vegetables)
- Fats: 10-15% of calories (animal fats, oils)
- Calcium Source: Essential for bone health (ground eggshell, supplements)
- Complete Vitamin/Mineral Supplement: Veterinary-formulated
Flavor Enhancement Within Balanced Diet:
- Incorporate naturally flavorful ingredients (organ meats, fish)
- Use cooking methods that enhance natural flavors (roasting, slow cooking)
- Herb infusions added after cooking to preserve nutrients
- Variety rotation to maintain interest
Conclusion: A Balanced Perspective on Canine Nutrition
Synthesizing the Soy Sauce Question
The evidence conclusively demonstrates that soy sauce presents significant risks to canine health with no nutritional benefits. The extreme sodium concentration, potential for hidden toxic ingredients, and individual dog vulnerabilities create a risk profile that far outweighs any potential “treat” value.
Core Principles for Responsible Pet Nutrition:
- Species-Appropriate Focus: Dogs have different nutritional needs and tolerances than humans
- Risk-Benefit Analysis: Any human food sharing must consider potential harms vs. minimal benefits
- Individualized Approach: Consider breed, age, health status, and individual sensitivities
- Professional Guidance: Regular veterinary input ensures optimal nutrition
- Preventive Mindset: Avoidance of known risks is more effective than treatment after exposure
Final Recommendations:
- Complete Avoidance: Never intentionally feed dogs soy sauce or high-sodium human foods
- Emergency Preparedness: Know signs of sodium toxicity and have veterinary contacts accessible
- Healthy Alternatives: Utilize dog-safe flavor enhancers within balanced nutrition
- Consistent Monitoring: Regular weight and health checks catch issues early
- Education Commitment: Continuously update knowledge about canine nutrition science
The Bigger Picture:
The question of soy sauce opens into broader considerations about human-pet feeding relationships. While sharing food can strengthen bonds, true care means respecting biological differences and prioritizing health over momentary indulgence. By providing species-appropriate nutrition, safe enrichment activities, and plenty of non-food affection, we demonstrate our love in ways that genuinely support our dogs’ wellbeing.
Remember: When uncertain about any food item, the safest choice is avoidance. Your dog’s health and longevity are worth that extra moment of restraint.

